Get a Free Trial

14-day free trial • No credit card required

Membership & Subscriptions

Acme Membership Co.

From billing nightmares to automated success

Note: To protect the privacy and security of our clients, these case studies are fictional companies based on real-world clients with real-world problems that have used Neetrix to power their solution.

A Story of Transformation Powered by Neetrix

At Neetrix, our mission is to empower growing organisations to transcend administrative limits. When we first engaged with the membership company, we saw a business with a remarkable history and a loyal community that had grown their membership from around 500 to over 1200. Their success was undeniable, but beneath the surface, their processes were silently choking their potential.

Acme was trapped. Their sheer growth had turned their legacy administrative methods into a full-blown crisis. Their reliance on manual, paper-based tracking for every subscription renewal was not just inefficient—it was financially devastating. Their dedicated staff were fighting a constant, losing battle against what they called "billing hell."

Staff member surrounded with invoices and paperwork

Here's What Went Wrong:

Manual Madness

All subscriptions were tracked with forms in filing cabinets

The Revenue Leak

Their inability to process renewals efficiently and on time led to high amounts of cash in lost and recoverable revenue annually. Invoices were often late, pushing their cash flow back by 30 to 60 days

No Consistency

Renewal dates were scattered across the year, making cash flow unpredictable and admin never-ending

Staff member with money draining away from accounting books

Stressed Staff

Overwhelmed by manual processes, working overtime during renewal season

Late or Missing Invoices

Revenue delays of 30-60 days and unpredictable cash flow

Frustrated Members

Missed reminders, delayed benefits, and member churn increasing by 12%

The Hidden Costs

  • • Admin team spending 160+ hours per month on manual billing tasks
  • • Lost revenue of approximately £15,000 annually from missed renewals
  • • Customer service team fielding 20+ calls per week about renewal dates and benefits
  • • Unable to scale: losing new members during the onboarding processes due to admin capacity constraints

Fixing the Bottleneck: What We Set Out to Repair

When this business came to us, we mapped out what was slowing them down.

1

Subscription Chaos

  • Expiry dates tracked manually on paper
  • No automated reminders
  • Invoices generated by hand, one by one
2

Billing All Over the Place

  • Renewals were missed because of no structure
  • Admin wanted everything automated for consistency
  • Needed a way to automate billing when reaching the expiry date
3

Member Benefits in Limbo

  • Information packs and resources were sent manually (and sometimes late)
  • No system to connect payments with benefit delivery

The Neetrix Fix

We implemented a comprehensive automation solution that transformed their entire membership renewal process:

Happy staff member using Neetrix Automate on computer
1

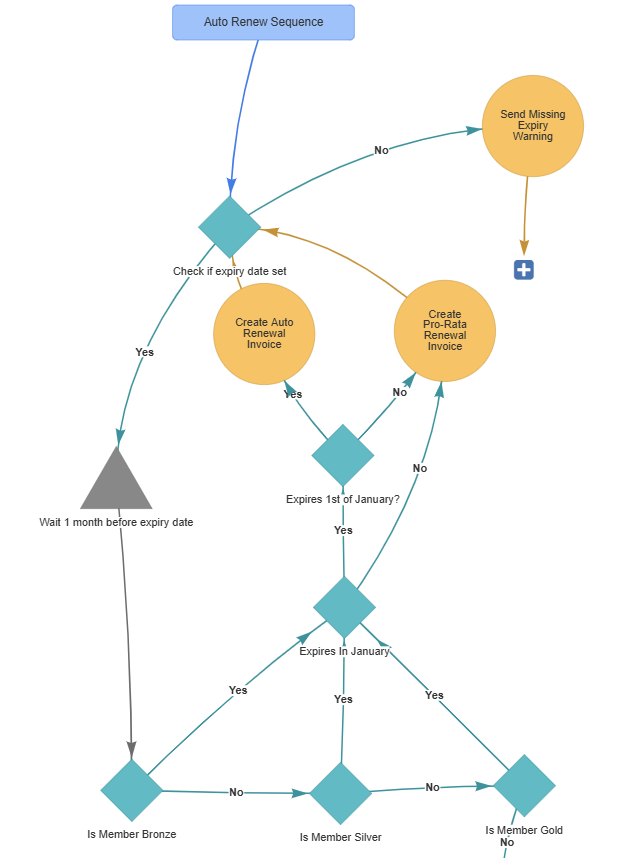
Automating Renewals

Using Neetrix Contacts to track subscription expiry dates, members now get:

Automated reminders a month before renewal
Auto-generated invoices the day before expiry
Neetrix automation process showing renewal reminders
2

Streamlining Annual Billing

With Neetrix Automate and Neetrix Accounting, renewals now:

Run consistently on the subscription date every year
Still allow the subscription payment to be a full year upfront
Automatically schedule payment to align with the subscription date
Neetrix billing automation showing streamlined annual renewal process
3

Seamless Member Benefits

When a payment is made, Neetrix Automate triggers:

Immediate email confirmations
PDF information packs delivered instantly
Additional benefit packs sent automatically at fixed points of the year
Neetrix automation showing automated email delivery and benefits distribution

Membership Made Simple: The Recap

Without Neetrix

  • Filing cabinets full of forms
  • Renewals missed
  • Invoices late or wrong
  • Benefits delayed

With Neetrix

  • Expiry dates tracked automatically
  • Billing aligned to subscription date
  • Invoices generated and sent on time
  • Benefits delivered instantly

Beyond Billing

With billing, renewals, and benefits now automated, the membership business also gained:

Single CRM

For all members

Automated Campaigns

Targeted communication

Reliable Cash Flow

Consistent and predictable

Celebrating staff member with positive stats and successful results

Measurable Results After 6 Months

85%

Reduction in admin time

From 160 hours/month to just 24 hours/month

98%

On-time renewals

Up from 67%, recovering £14,800 in lost revenue

94%

Member satisfaction

Member churn reduced from 12% to just 3%

+250

New members

Capacity freed up to grow membership base by 31%

Ready to Simplify Subscriptions?

If this sounds familiar, Neetrix is built for growing, subscription-based businesses like yours.

Start Your Free Trial